来源文件:功能详情/执法案例集导出系统.md
执法案例集导出系统 - 使用说明(面向业务)
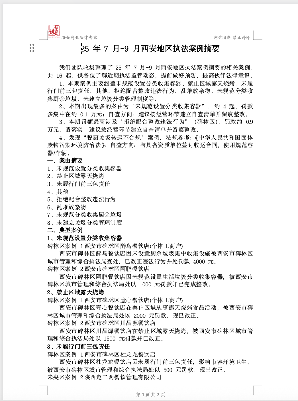
这是一款帮助您“快速整理执法案例并导出结果”的工具。您只需准备若干份执法文书的 TXT 文本,系统会自动提取关键信息、生成摘要,并导出 Excel 表格或 Word 摘要文档,用于汇报与复盘。
你能获得什么
- 批量整理:一次上传多份 TXT,自动识别主体、违法事实、处罚结果、金额等关键信息。
- 智能摘要:将每份案例浓缩为 1-3 句中文要点,便于快速阅读。
- 按地区分组:支持“西安/北京/上海/深圳/山东/江苏/川渝/辽宁、吉林”等范围,自动归类到区县/城市。
- 两类导出:
- Excel:结构化表格,适合筛选、比对与复盘。
- Word 摘要:带有前言、要点、典型案例与落款的专业报告。
开始使用(无需技术背景)
- 登录系统。

- 在首页点击“执法案例集导出(Excel)”。
- 填写“标题”(建议包含“XX地区”,例如“25年2月-4月西安地区执法案例集”)。
- 上传 TXT 文件(可一次选择多个)。
- 选择生成方式:
- “上传TXT并下载”:生成 Excel。
- “上传TXT并下载(Excel+摘要ZIP)”:同时生成 Excel 与 Word 摘要,打包为 ZIP。
6) 等待处理完成后,浏览器会自动下载生成文件。
若选择“Excel+摘要ZIP”,下载文件名大致如下:

提示:Excel 中单元格颜色表示金额档位(≤1000、1000-5000、>5000 元),由浅到深;Word 摘要中的金额统一以“元”为单位。
如何准备 TXT 文件
- 一份案例一个 TXT 文件(建议 UTF-8 编码)。
- 文本中尽量包含以下信息(同义写法均可):
- 行政相对人名称/被处罚对象/当事人/企业名称/单位名称
- 行政处罚决定书文号/文号
- 统一社会信用代码
- 法定代表人/负责人/执行事务合伙人
- 违法行为类型/处罚事由/案由
- 违法事实
- 处罚类别
- 处罚内容/处罚结果/行政处罚决定
- 罚款金额(万元)/没收违法所得金额(万元)
- 处罚机关(越完整越有助于地区归类)
- 处罚决定日期/决定日期
- 公示截止日期(如有)
- 数据来源单位、原文链接(如有)
- 书写规范友好:
- 标签后可用中文或英文冒号,或换行书写,系统都能识别。
- 金额可用“阿拉伯数字”或“万元”单位,系统会统一换算为“元”。
- 主体名缺失时系统会兜底,但建议尽量完整以提升质量。
从法宝获取案例 TXT(示例)
可参考以下步骤从“法宝”平台获取案例文本:
- 打开法宝,在上面点击“行政执法” 模块

- 在搜索框中输入“餐饮”或“餐厅”等所需关键词

- 在左侧筛选栏选择所需地区

- 勾选想要的案件点击下载图标

- 在弹出的下载格式选择界面选择“纯文本”格式

结果长什么样
-
Excel(适合分析/沉淀)
- 左侧第一列为“地区”,右侧每列为同一地区下的第 N 个案例。
- 单元格内容为“企业名称(加粗)+ 换行 + 案例摘要”。
- 金额分三档着色:≤1000(浅)、1000-5000(中)、>5000(深)。
- 标题较长也能完整展示,便于打印或汇报。

-
Word 摘要(适合对外呈现)
- 含“标题(居中加粗)—前言—要点—一、案由摘要—二、典型案例—落款与日期”的结构化内容。
- 要点中会提示高频案由、最高罚额案例等,附带简要自查方向。
- 典型案例会按案由展示 1-2 条代表性摘要(带地区与企业名)。

地区分组的小技巧
- 在标题中包含“XX地区”将自动启用对应范围,如:
- 市级:西安、北京、上海、广州、长沙、重庆、珠海、深圳
- 省级:山东、河北、安徽、江苏
- 组合:川渝(四川省 + 重庆市)、辽宁、吉林(两省合并)
- 若标题未指定“地区”,系统会尽力从处罚机关中识别(准确度会受文本完整程度影响)。
案由分类怎么来的
- 系统会把“意思相近”的案由合并到更通用、好理解的名称下,例如“油烟排放/净化不合规”“广告宣传违法”等,便于数据汇总。
- 不同批次由于输入素材不同,分类名称可能略有差异,属于正常现象。
- 如果您需要“固定不变的分类口径”用于长期对比,请联系项目同学协助配置。
提升成功率与质量的建议
- 文本内应包含明显的城市+地区信息,若识别不出来则无法出现在输出的案例集xlsx中
- 一个 TXT 只放一个案件,避免多案混在一起。
- 金额建议同时给出“万元”或阿拉伯数字,系统更容易判断。
- 处罚机关尽量写全称,有助于精准分地区。
- 批次较大时请耐心等待;也可以按地区或月份分批上传。
常见问题(中文提示)
- “需要登录/未授权访问”:先登录后再操作,或刷新页面重新尝试。
- “未找到可用的案例文本”:请确认已选择 TXT 文件,且内容非空。
- “未能解析案例”:请参考“如何准备 TXT 文件”,补充主体、案由、处罚机关等关键信息。
- “模型未就绪/导出失败”:可能为计算资源或网络问题,请稍后重试;多次失败请联系项目同学处理。
数据与安全
- 仅登录用户可使用相应功能。
- 上传内容仅用于本次生成,不会长期保存;请在下载后自行妥善存档。
状态与范围
- 当前版本标注为 Beta,功能与样式会持续优化。
- 以餐饮相关执法为主场景,其他行业将逐步覆盖。
如需固定分类、定制报告样式或批量接入外部数据源,请与我们联系,我们将协助为您配置与落地。