来源文件:功能详情/工作月报生成.md
工作月报生成 - 使用说明(面向业务)
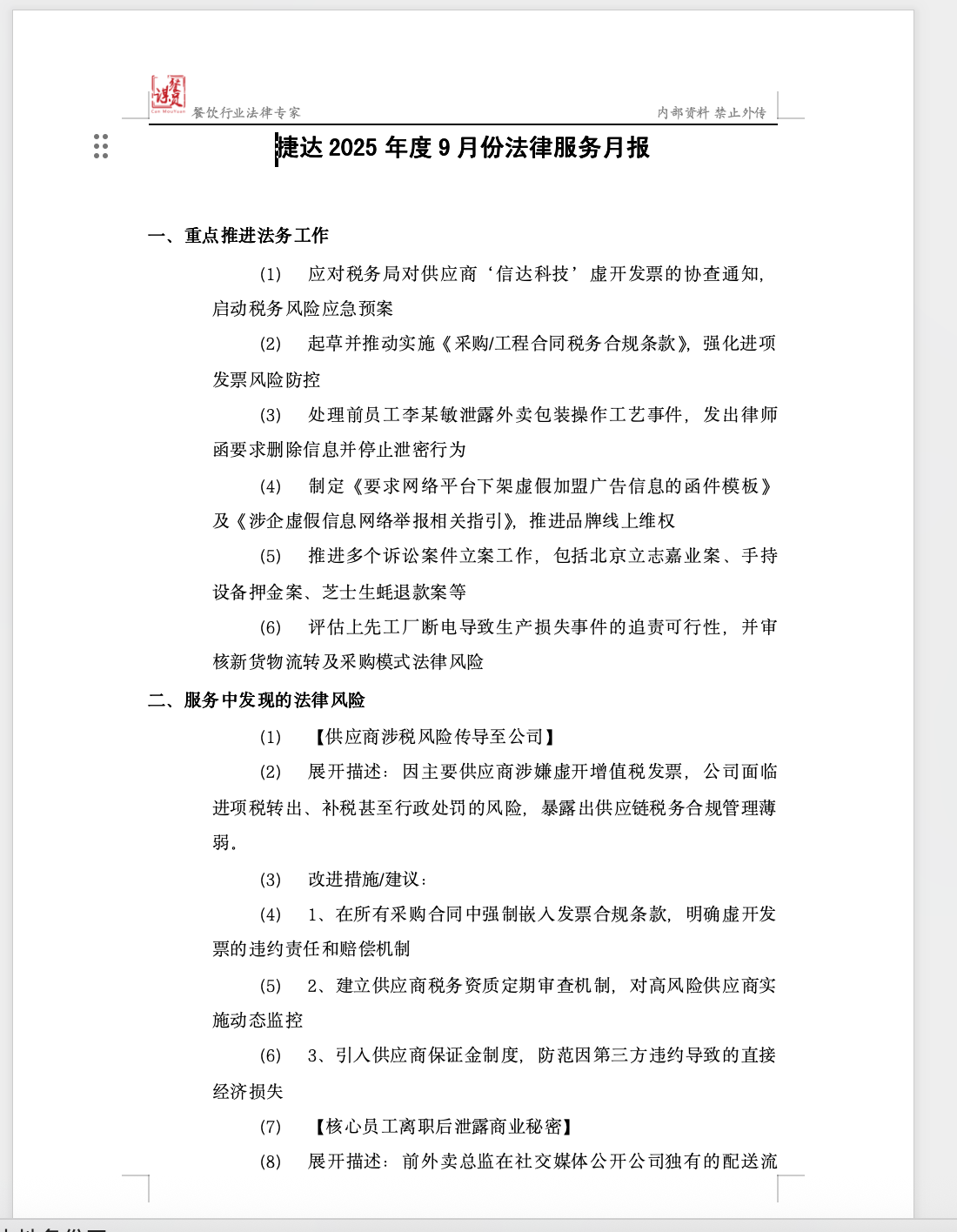
这是一款将“聊天记录/工作素材”快速沉淀为“法律服务月报”的工具。您只需粘贴当月的关键内容,系统会自动提炼“重点工作、风险、下一步、体系建设”等板块,并支持导出正式版 DOCX 与简版图片(PNG),方便对内汇报与对外呈现。
你能获得什么
- 结构化月报:自动生成“标题、品牌/公司、年月、重点工作、法律风险及建议、下一步计划、体系性建设”等内容结构。
- 双格式导出:
- DOCX(正式版):适合存档、打印与邮件发送。
- PNG(简版海报):带可配置水印与页眉,适合在群内“一图读懂”。
- 图片预览与个性化设置:支持修改尺寸、边距、字体大小、水印文案/位置/角度等,并可先生成预览再下载。
开始使用(无需技术背景)
- 登录系统,进入“法律服务月报”。
2) 在“原始内容”中粘贴当月的工作要点/聊天摘录/阶段总结。
3) 点击“生成法律服务月报”,等待结构化结果。
4) 选择导出方式:
- 下载 .docx(正式版)
- 下载 图片(PNG 简版)
- 下载全部(同时导出 DOCX 与 PNG)
- 需要微调图片样式时,展开“图片导出设置”,调整后可先点击“生成预览”,满意再下载。
如何准备原始内容
- 从微信中粘贴聊天记录
- 推荐覆盖:当月重点推进事项、遇到的问题/风险、明确的下一步、制度或模板的建设情况。
- 可包含品牌/公司名与月份(如“9月 法参 品牌法务”),系统会尝试自动识别并填充标题与年月。
- 长度建议:不超过约8万字符;过长请分批提交。
结果长什么样
-
DOCX(正式版):
- 与“纪要模板”保持一致风格,结构规范,适合正式传阅;
- 包含“重点工作、风险及建议、后续计划、体系建设”等章节条目。

-
PNG(简版海报):
- 单页图片,支持“餐谋员”等水印;
- 可调整字号和行距以适配不同终端展示,适合在微信发给客户,快速浏览。

使用小贴士
- 需要突出品牌或项目名,可在原始内容首段明确标注。
- 图片分辨率过大可能导致浏览器预览缓慢,建议根据用途调整为合适尺寸后再下载。
能力边界与限制
- 结构识别:若原始内容非常零散或缺少关键信息,生成结果可能需要手工微调。
- 风险建议:系统会给出通用化建议,具体落地仍需结合团队流程与管理要求。
- 长度限制:超长内容会被限制或截断处理;建议按月度/专题分批生成。
- 导出限制:图片分辨率越大,内存占用越高;若预览或下载失败,请降低尺寸或字体大小后重试。
常见问题(中文提示)
- “未授权访问/需要登录”:请先登录;在飞书客户端中可使用免登。
- “生成失败”:检查文本是否为空或过长;稍后重试。
- “图片下载失败/预览空白”:请先点击“生成预览”;若仍失败,降低分辨率或检查网络。
- “DOCX 无法打开/乱码”:请使用最新版 WPS/Office;或重新下载。
数据与安全
- 您粘贴的内容仅用于本次生成,不做长期保存。
- 导出文件请自行妥善保管;涉及敏感信息请按内部规范流转。
状态与范围
- 当前为 Beta 版本,字段与样式会持续优化。
- 如需统一标题样式、水印规则或公司 Logo,请与我们联系,我们将协助配置与落地。