来源文件:功能详情/会议文字稿处理.md
会议文字稿处理 - 使用说明(面向业务)
这是一款将“会议逐字稿”快速整理为“会议纪要”和“下一步工作计划”的工具。支持粘贴文本或上传 .txt,一键生成两份专业 DOCX 文档并打包下载,极大提升会议产出与跟进效率。
你能获得什么
- 一键双产出:同时生成“会议纪要.docx”和“工作计划.docx”,支持打包为 ZIP 下载。
- 结构化清晰:
- 会议纪要:包含标题、会议时间、与会人员、会议主题,按章节列出要点。
- 工作计划:以表格呈现“序号|分类|任务|输出物|责任方|完成时间”,自动合并同类项。
- 主体识别更清楚:自动识别会议中的相关方(如甲方/乙方/部门团队),将任务分配给对应责任方。
- 统一中文模板:文档排版专业、规范,便于对内对外使用与归档。
开始使用(无需技术背景)
进入“AI文档生成器”页面,可按三种方式使用:

- 工作计划:粘贴主题或逐字稿片段,点击“生成”,可下载“工作计划.docx”。
- 会议纪要:粘贴完整逐字稿,点击“生成”,可下载“会议纪要.docx”。
- 一键生成并下载(推荐) .zip:上传 .txt 或粘贴逐字稿,系统同时生成两份 DOCX 并打包下载。


生成压缩包文件会弹出下载到本地

提示:页面会显示处理状态与提示信息;生成完成后浏览器自动下载文件。
如何准备逐字稿
- 推荐格式:.txt 纯文本(UTF-8 编码),有权限时可以从开启录制的腾讯会议中导出。

- 内容建议包含:会议标题/主题、时间、与会人员、核心议题与讨论要点。
- 一次只处理一场会议的完整内容,避免多场混在一起。
- 字数建议:
- 分开生成(纪要或计划):建议不超过约5万字符。
- 一键打包(纪要+计划):建议不超过约8万字符。
结果长什么样
-
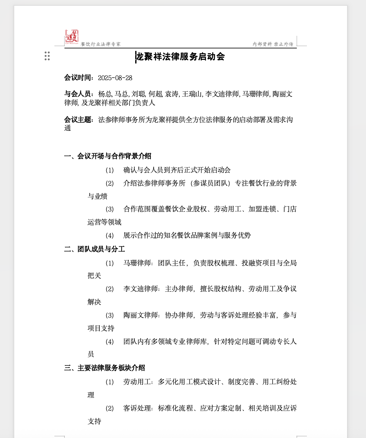
会议纪要(DOCX):
- 居中加粗标题,包含时间、与会人员、会议主题;
- 分章节列要点(“一、二、三…”),条目化、便于快速阅读与打印。

-
工作计划(DOCX):
- 6列表格:序号、分类、任务、输出物、责任方、完成时间;
- 自动将同一分类的多条任务进行竖向合并,便于通读与跟踪。

使用小贴士
- 多主体/多方会议:系统会自动识别并规范同义称呼(如法人名或“甲方/客户方/对方”),确保责任分配清晰。
- 生成后如需再次润色,可自行在 Word/WPS 中进行少量改写。
能力边界与限制
- 文字质量:过于错漏字过多或出现大量中断,会影响要点提炼与分段效果。
- 主体识别:仅凭“他们/对方”等模糊代称可能难以准确指派责任方,建议在逐字稿中尽量使用明确称谓。
- 长度限制:超长文本会被限制或截断处理,建议分段生成;多场会议请分开处理。
- 专有名词:涉及非常小众的领域时,建议补充少量背景说明,以提升生成质量。
常见问题(中文提示)
- “未授权访问/需要登录”:请先登录;在飞书客户端中可使用免登。
- “生成失败/格式不正确”:请确认粘贴文本完整、仅包含一场会议;或更换为 .txt 上传后重试。
- “下载的文件名异常/乱码”:属浏览器回退文件名策略,不影响文档内容。
- “ZIP未触发下载”:请允许浏览器下载,或在新标签页尝试。
数据与安全
- 您上传/粘贴的内容仅用于本次生成,不做长期保存。
- 导出的文件请您自行妥善保管;涉及敏感信息请按内部规范流转。
状态与范围
- 当前为 Beta 版本,模板样式与字段会持续优化。
- 如需定制模板(公司 Logo、页眉水印、固定栏目等)或批量化接入,请与我们联系,我们将协助配置与落地。